power supply

LS-Dx71

DC-DC products adopt advanced power conversion technology, providing a power efficiency of over 96%, combined with highly integrated design, ensuring heat dissipation requirements while having smaller packaging volume.

Characteristic

Input voltage 4~42V

Output current 2A/3A

Static current 6uA

Light load conversion efficiency up to 96%

Equipped with short circuit, overvoltage, undervoltage, and over temperature protection

Vehicle grade chip

Working temperature -40 ° C to+125 ° C

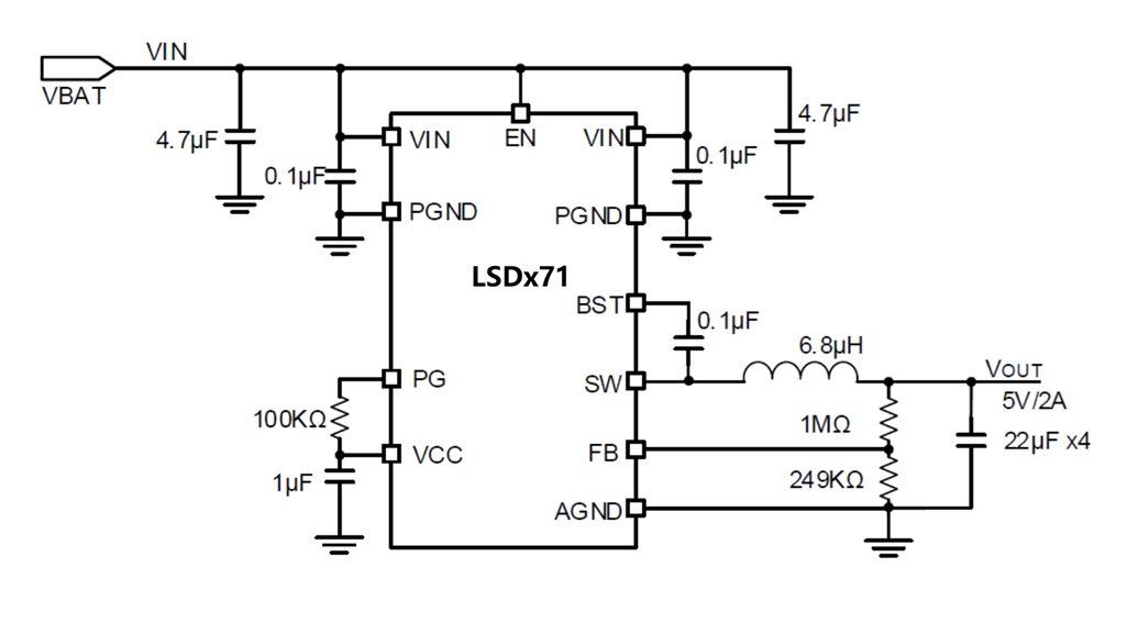
Series functional block diagram

Application

Product Selection Table

Data book

    No document manual available at the moment

Reference Manual

    No document manual available at the moment

Application Notes

    No document manual available at the moment

user's guide

    No document manual available at the moment

other

    No document manual available at the moment

SDK

    No document manual available at the moment

MCAL

    No document manual available at the moment

参考知识 23/5000 Reference Knowledge 23/5000 Translation Machine · General Field AI Translation Word Count Insufficient, Automatically Switching Available Models to Open Membership Information entertainment terminal assembly, high-definition camera insid

Information entertainment terminal assembly

High definition camera inside the car

Combination instrument assembly

headquarters address:Building 10, Jintai Intelligent Industrial Park, Liangjiang New Area, Chongqing, 4-5F

Chengdu Branch:No. 1101, Building 2, Taihe International Financial Center, No. 619 Tianfu Third Street, Wuhou District, Chengdu City, Sichuan Province

Suzhou Office:Room 605, 6th Floor, Building B2, Dongfang Chuangzhi Park, No. 18 Jinfang Road, Xietang Street, Suzhou Industrial Park, Suzhou

Follow us